近期,郑州汽车报废更新补贴、航空港区家装厨卫“焕新”补贴等补贴政策有调整,有计划申请相关补贴的朋友请注意!

2025年汽车报废更新活动补贴资金按照“先到先得、资金用完为止”原则实施,鼓励“早报废买车,早申请补贴”。我市将每日通过市商务局官方网站公告剩余资金额度,若资金使用完毕则汽车报废更新活动停止受理,届时将通过商务局官方网站公告停止受理时间。
截至2025年11月4日,郑州市2025年度汽车报废更新活动补贴资金剩余1.76亿元,可提交补贴申请约9617单。
消费者上传的《报废机动车回收证明》《机动车注销证明》《机动车销售统一发票》《机动车登记证书》等4类证明资料取得时间均应在活动暂停受理时间之前。

2025年汽车报废更新活动补贴按照“先到先得,用完为止”的原则实施,鼓励“早报废买车,早申请补贴”。航空港区将每日通过“投资郑州航空港”微信公众号公告剩余资金额度,若资金使用完毕则汽车报废更新活动停止受理,届时将通过“投资郑州航空港”微信公众号公告停止受理时间。请及时关注“投资郑州航空港”微信公众号。
消费者上传的《报废机动车回收证明》《机动车注销证明》《机动车销售统一发票》《机动车登记证书》等4类证明资料取得时间均应在活动暂停受理时间之前。

截至目前,郑州航空港本轮家装厨卫“焕新”补贴资金已全部使用完毕,活动结束。

在郑州市区首次创办小微企业或从事个体经营的下列人员申请一次性创业开业补贴适用本通知:
自工商登记注册之日起正常运营1年以上的离校2年内高校毕业生(含技工院校高级工班、预备技师班、技师班和特殊教育院校职业教育类毕业生)(以下简称“高校毕业生”);
高校毕业生身份人员按要求提交毕业证书,不再另外提供学历认证报告。退役军人身份人员提供退役军人证件等相应身份证明材料。返乡入乡农民工提供户口簿首页、户主页、本人页。
返乡入乡农民工应当提供企业近6个月公司账户银行转账回单电子凭证且注明“工资”;有雇工个体工商户提供支付工资相关电子凭证。不再另外提供不少于3名员工的员工花名册和《劳动合同》。
本通知所规定的创业开业补贴为一次性补贴,标准1万元。已经享受过开业补贴、农民工返乡创业补贴、创业开业补贴的不得再次申请。
2025年9月20日(含当日,下同)至2025年12月31日(含当日,下同)期间,在郑州市辖区内(含航空港区)购买新能源乘用车新车,并在郑州市完成登记上牌的个人消费者(不含单位用车,下同),可申请给予一次性补贴,活动补贴(同一辆新车)不能与汽车以旧换新补贴同时享受。
购车地以新车《机动车销售统一发票》载明的开票地为准,需在郑州市辖区内(含航空港区)。购买新车和登记上牌时间以《机动车销售统一发票》上载明的开票日期及《机动车登记证书》上载明的登记日期为准,均需在2025年9月20日至2025年12月31日之间。

1.新车购车价格5万元(含5万元,以购车发票载明价税合计数字为准,下同)至15万元(不含)的新能源乘用车可申请补贴3000元。
2.新车购车价格15万元(含15万元)及以上的新能源乘用车可申请补贴4000元。
在郑州市范围内按照“总额控制、先到先得、用完即止”的原则,发放5.6亿元“畅行焕新”绿色购车补贴,若资金提前用完,活动自行结束。
本次电动自行车以旧换新补贴的对象为个人消费者,鼓励享受补贴的消费者购买符合《电动自行车行业规范条件》企业生产的合格电动自行车新车。
用于参加以旧换新活动的电动自行车新车,应具有符合现行强制性国家标准的产品合格证、强制性产品认证(CCC)证书。

对交售个人名下老旧电动自行车,并在郑换购获得国家强制性产品认证证书电动自行车新车的消费者,给予一次性分档定额立减补贴,即消费:
每位消费者可享受1次以旧换新补贴(即同一身份证只能使用1次)。最终销售价格以发票金额为准。
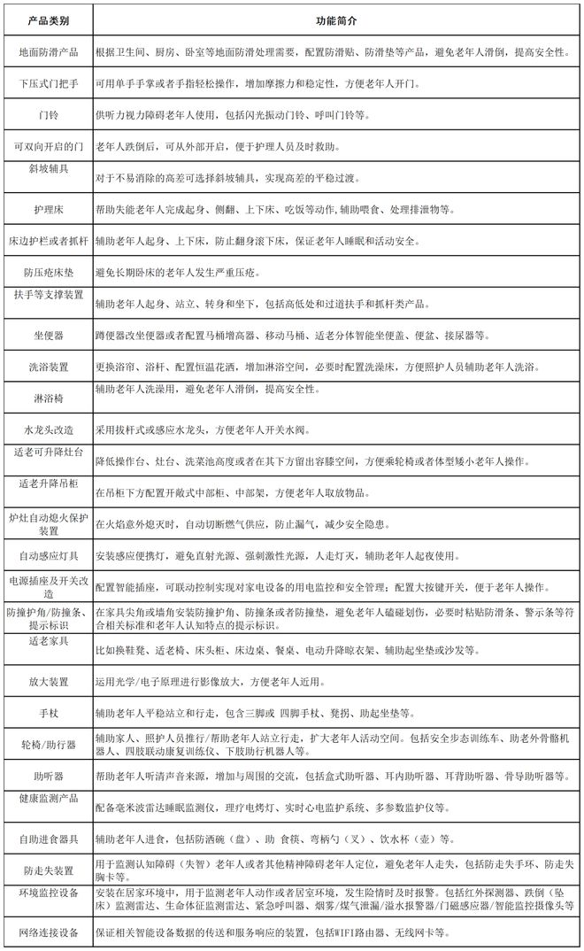
补贴对象:面向居住在我省的年满60周岁(计算时间截至2025年12月31日)老年人购买居家适老化改造产品给予补贴。
补贴标准:居住在我省的老年人,按照其购买居家适老化改造产品总费用的30%给予补贴,每房补贴上限为12000元。

补贴时间:申领补贴时限为自实施方案印发之日起,至补贴资金用完为止。按照先到先得的原则,根据申领居家适老化改造产品补贴的先后顺序进行补贴(以系统申报提交时间顺序为准)。
2025年6月27日-12月31日,按照“先到先得、资金用完为止”原则,结合实际统筹组织推进。
活动期间,对个人消费者在参与商家购买补贴范围内商品,按最终销售价格(剔除所有折扣和优惠后的价格)的15%给予补贴,单件补贴不超过1500元。每位消费者每类产品可补贴1件。
特别声明:以上内容(如有图片或视频亦包括在内)为自媒体平台“网易号”用户上传并发布,本平台仅提供信息存储服务。
场均40分11板9助,NBA历史首人!要这么打,本赛季MVP悬念不大了
四川广元辟谣“某餐饮店老板患艾滋病仍经营”:该店14名从业人员均未感染HIV
国务院批复同意《成渝地区双城经济圈国土空间规划(2021—2035年)》
荣耀500系列再次被确认:骁龙8s Gen4+8000mAh,2亿主摄也在内!
vivo S50系列突然入网:90W快充+骁龙8 Gen5,全系潜望影像!
小米17 Ultra已全系入网:100W闪充+UWB,双卫星通信也来了!
